| নং | শিরোনাম | সেবার ধাপ | কার্যকলাপ |
|---|---|---|---|
| | |||
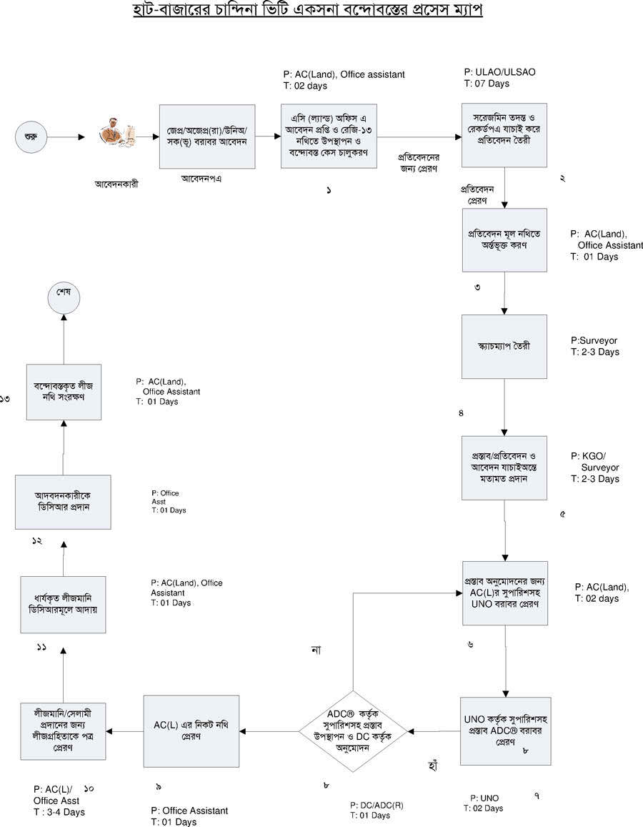
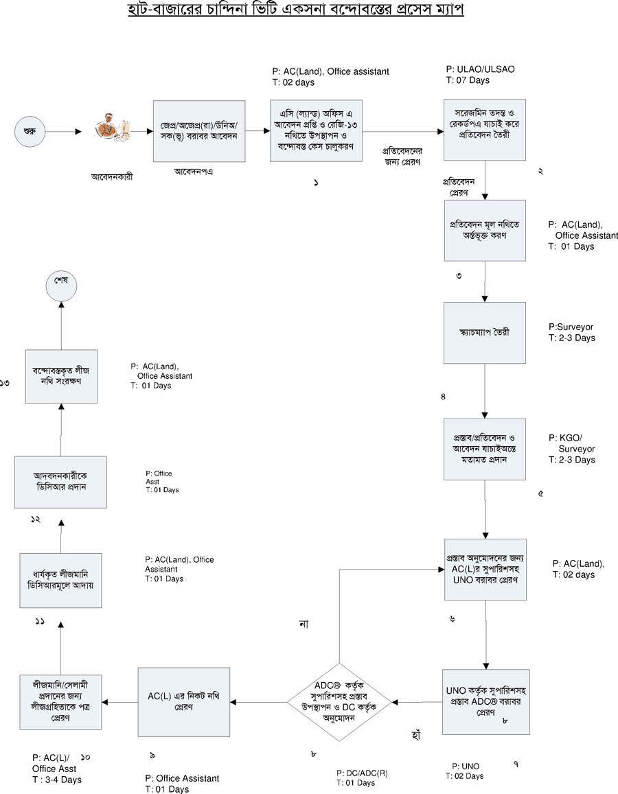
| ১ | হাট- বাজারের চান্দিনা ভিটির একসনা বন্দোবস্তের প্রসেস ম্যাপ | দেখুন | |
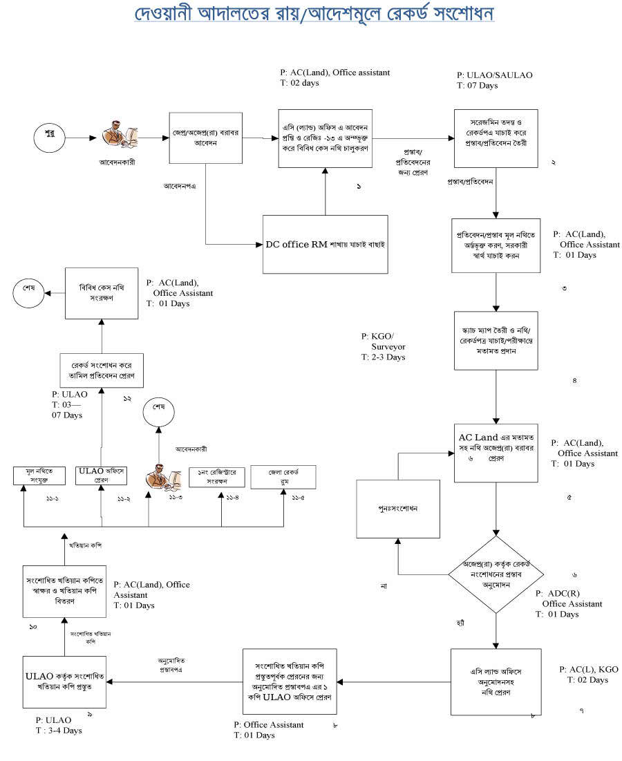
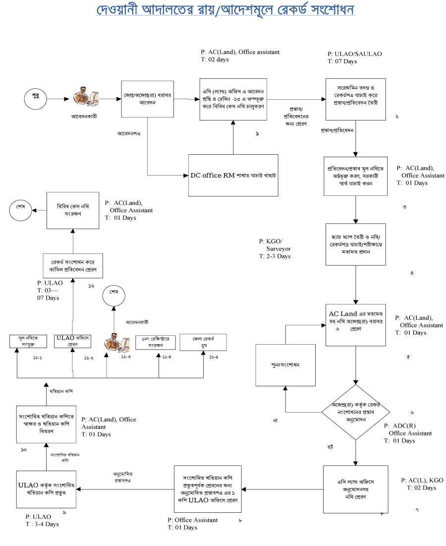
| ২ | দেওয়ানী আদালতের রায়/ আদেশমূলে রেকর্ড শংশোধন | দেখুন | |
| ৩ | ২০ একরের নিম্নের জলমহালের ইজারা প্রদান | দেখুন | |
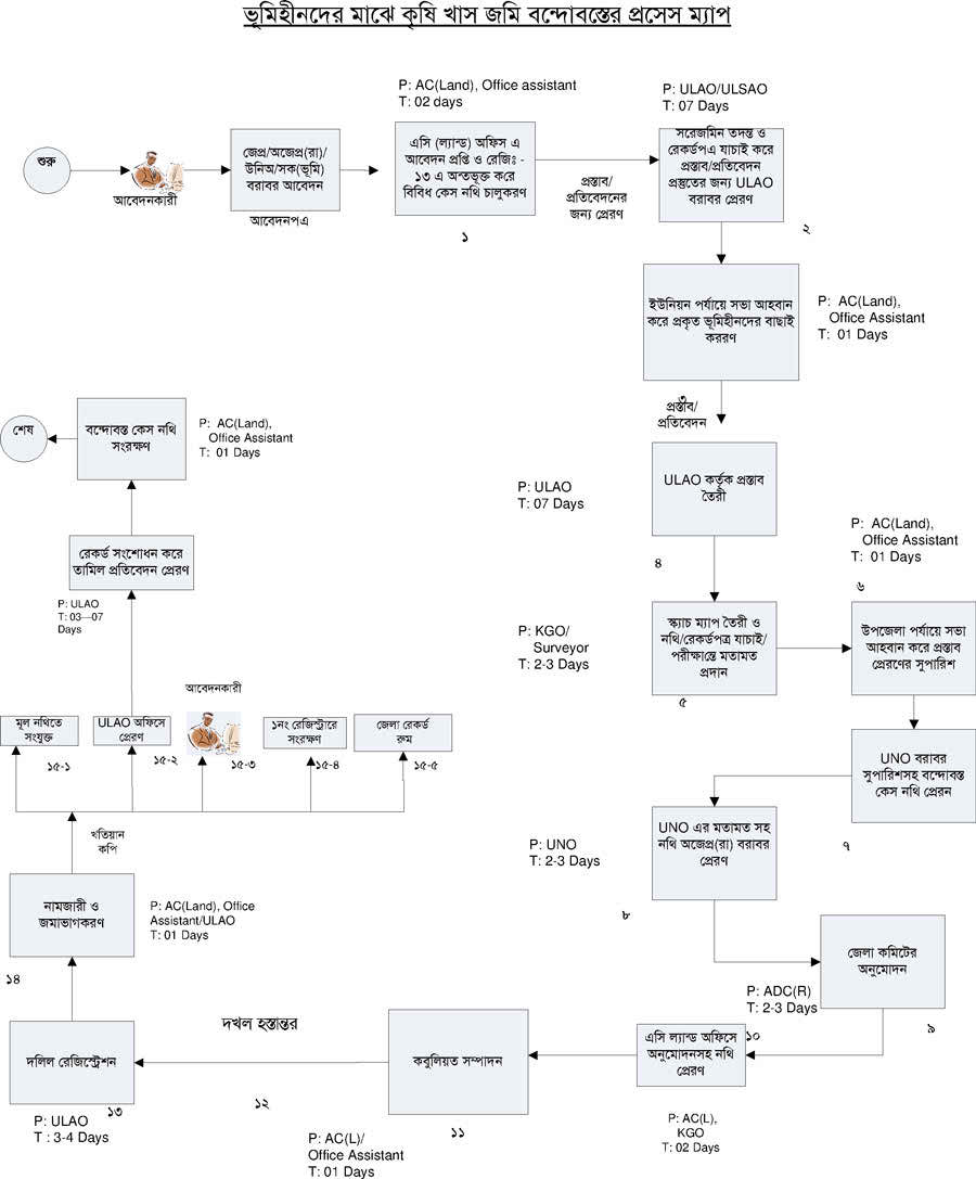
| ৪ | ভূমিহীনদের মাঝে খাস জমি বন্দোবস্থের প্রসেস ম্যাপ | দেখুন | |
| ৫ | দেওয়ানী আদালতের রায়/ আদেশমূলে রেকর্ড শংশোধন | দেখুন | |
| ৬ | ২০ একরের নিম্নের জলমহালের ইজারা প্রদান | দেখুন | |
| ৭ | নামজারী- জমাখারিজ প্রসেস ম্যাপ | দেখুন | |
| ৮ | হাট- বাজারের চান্দিনা ভিটির একসনা বন্দোবস্তের প্রসেস ম্যাপ | দেখুন | |
| ৯ | ভূমিহীনদের মাঝে খাস জমি বন্দোবস্থের প্রসেস ম্যাপ | দেখুন |